
深圳新闻网2019年7月4日讯(记者 何畅)近日,深圳市城市管理和综合执法局网站发布了《深圳市推进生活垃圾分类工作激励实施方案(2019-2021)》(征求意见稿)的公示。征求意见稿提出,2019-2021年期间,深圳市每年安排生活垃圾分类激励补助资金9375万元,其中,各区财政共承担6250万元,市财政安排3125万元。生活垃圾分类积极个人资金补助为1000元。
实施方案全文如下:
深圳市推进生活垃圾分类工作激励实施方案(2019-2021)
(征求意见稿)
为加强生活垃圾分类管理,提升城市精细化管理水平,促进社会文明发展,建立生活垃圾分类激励机制,推动全社会积极参与生活垃圾分类,根据《深圳市生活垃圾分类和减量管理办法》,结合本市实际,制订本方案。
一、激励对象和方式
按照公平、公正、公开、择优的原则,生活垃圾分类激励工作采取通报表扬为主,资金补助为辅的方式,对分类成效显著的家庭、个人、住宅区和单位进行激励。
二、激励条件和标准
(一)家庭
“生活垃圾分类好家庭”指积极践行生活垃圾分类且成效显著的家庭,应同时具备以下条件:
1.家庭成员积极参与生活垃圾分类,准确分类投放垃圾每年累计不少于120天(以生活垃圾分类督导员的督导记录或智能投放设备的投放记录作为依据)。
2.参与住宅区生活垃圾分类现场督导、入户走访或宣传等活动,每年累计不少于6次。
(二)个人
“生活垃圾分类积极个人”指积极践行生活垃圾分类且成效显著的个人,包括生活垃圾分类督导员、志愿者、教师以及从事生活垃圾分类工作的其他人员,应具备以下条件:
1.督导员。积极参与生活垃圾分类督导工作,全年督导时间不少于200小时(以街道办事处审核作为依据);按规定履行工作职责,认真开展现场督导,表现突出。
2.志愿者。积极参与生活垃圾分类志愿服务工作,全年志愿服务时间不少于200小时(以志愿者管理系统记录或街道办事处审核作为依据);主动践行生活垃圾分类,带动身边家庭或个人参与生活垃圾分类。
3.教师。所在学校积极开展生活垃圾分类,在推动学校生活垃圾分类工作中表现突出。
4.其他人员。从事生活垃圾分类宣传、教育、培训、管理等相关工作不少于2年,对生活垃圾分类工作具有较强示范引领和推动作用;主动践行生活垃圾分类,带动身边家庭或个人参与生活垃圾分类。
(三)住宅区
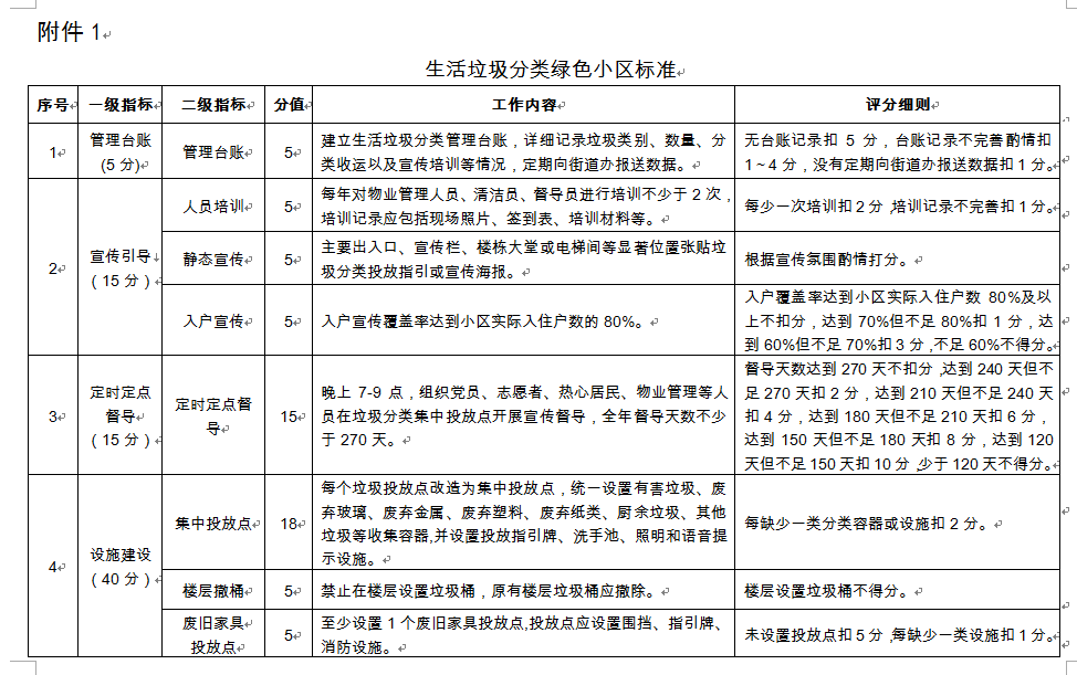
“生活垃圾分类绿色小区”指开展生活垃圾分类且成效显著的住宅区,具体条件详见《生活垃圾分类绿色小区标准》(附件1)。
住宅区的物业服务企业或管理单位为生活垃圾分类绿色小区的激励对象。
(四)单位
“生活垃圾分类绿色单位”指开展生活垃圾分类且成效显著的党政机关、事业单位、学校、企业和社会组织,应具备以下条件:
1.党政机关、事业单位和企业。开展生活垃圾分类且成效显著,具体条件详见《生活垃圾分类绿色单位标准》(附件2)。
2.学校(含幼儿园、中小学和高校)。开展生活垃圾分类且成效显著,具体条件详见《生活垃圾分类绿色学校标准》(附件3)。
3.社会组织。在生活垃圾源头减量、分类收运、分类处理、回收利用、宣传教育以及公益活动等方面成效显著,对生活垃圾分类工作具有较强示范引领和推动作用,或者获得市级及以上生活垃圾分类相关奖项。
4.农贸(批)市场和超市。开展生活垃圾分类且成效显著。
三、激励措施
(一)生活垃圾分类好家庭
1.通报表扬并补助资金2000元。
2.优先推荐申报参评“深圳市文明家庭”和“深圳市最美家庭”。
(二)生活垃圾分类积极个人
1.通报表扬并补助资金1000元。
2.相关信息纳入市民文明诚信分采集目录。
(三)生活垃圾分类绿色小区
1.通报表扬并按照10万元/1000户的标准补助,不足1000户的,每减少100户,补助资金减少5%,超过1000户的,每增加100户,补助资金增加5%,最高补助不超过30万元。
补助资金仅用于生活垃圾分类相关的设施采购、宣传培训以及劳务补贴等方面。
2.生活垃圾分类绿色小区的物业服务企业可优先申报深圳市级绿色物业管理评价标识,通过市住房建设部门审核后获得绿色物业管理评价补助资金。
(四)生活垃圾分类绿色单位
1.通报表扬。
2.“生活垃圾分类绿色单位”的主要领导、分管领导(或主管部门领导)、经办人分别认定为“生活垃圾分类积极个人”(不占用各区积极个人名额),给予补助资金1000元/人。
3.认定为“生活垃圾分类绿色单位”的学校可优先推荐申报参评“绿色学校”。
四、激励名额
每年对分类成效显著的家庭、个人、住宅区和单位给予激励,
限额分别为5000个、1000个、500个,单位不限定名额。
各区家庭限额如下:福田区625个、罗湖区415个、南山区570个、盐田区95个、宝安区1265个、龙岗区915个、龙华区645个、坪山区170个、光明区240个、大鹏新区60个。
各区个人限额如下:福田区125个、罗湖区80个、南山区115个、盐田区20个、宝安区250个、龙岗区185个、龙华区130个、坪山区35个、光明区50个、大鹏新区10个。
各区住宅区限额如下:福田区100个、罗湖区70个、南山区80个、盐田区25个、宝安区110个、龙岗区60个、龙华区40个、坪山区5个、光明区5个、大鹏新区5个。
五、工作保障
(一)职责分工
市城市管理行政主管部门负责统筹、指导全市生活垃圾分类激励和全市激励资金的总体绩效评价工作;区城市管理行政主管部门负责具体组织实施生活垃圾分类激励工作,开展辖区年度激励资金的绩效评价工作;街道办事处负责收集相关佐证材料和初审工作。
市、区财政部门负责将生活垃圾分类激励经费纳入市、区人民政府财政预算。市财政部门可根据激励资金绩效评价及上年度激励对象抽样复查的结果,适当调整各区经费补贴。
(二)激励程序
各区城市管理行政主管部门应当根据本方案并结合实际,制定并实施辖区激励工作实施细则。
具备条件的家庭、个人、住宅区和单位应主动向辖区街道办事处提出申请并提供相关佐证材料;街道办事处负责对申报对象进行初审,并将初审合格对象推荐上报区城市管理行政主管部门;区城市管理行政主管部门负责对街道办事处推荐对象进行审核,根据辖区名额择优确定候选激励对象;候选激励对象名单在区城市管理行政主管部门官方网站公示,接受社会公众的监督;经公示的激励对象如无异议由区城市管理行政主管部门予以公布并实施激励。
(三)经费落实
各区财政每年按以下额度安排生活垃圾分类激励补助资金(共6250万元):福田区1152.5万元、罗湖区806万元、南山区940.5万元、盐田区286万元、宝安区1393万元、龙岗区816.5万元、龙华区557万元、坪山区102.5万元、光明区118万元、大鹏新区78万元。
市财政每年安排最高限额3125万元,采用“以奖代补”的方式,按照上述各区每年实际拨付的生活垃圾分类激励补助资金的50%,对各区予以经费补贴。
各区根据年度生活垃圾分类工作成效和实际情况,可适当扩大激励补助范围。因扩大激励补助范围而增加的资金,由各区财政全额承担。
(四)监督管理
市城市管理行政主管部门应对各区生活垃圾分类激励工作进行监督检查,区城市管理行政主管部门每年应对上年度激励对象进行抽样复查。
任何单位或个人如发现被激励对象不符合相关规定的,可向市、区城市管理行政主管部门书面反映;市、区城市管理行政主管部门收到有关投诉后应当及时进行调查核实,如情况属实,应当及时纠正。
被授予激励的对象若被发现申报材料不实、弄虚作假的,由区城市管理行政主管部门追回补助资金,并向社会予以公开,同时纳入深圳信用体系。
(五)宣传报道
市、区城市管理行政主管部门应通过媒体对激励对象进行宣传报道和社会监督,鼓励相关部门安排生活垃圾分类绿色单位和积极个人代表出席市区各级文体活动,营造全社会共同推进生活垃圾分类的良好氛围。
2019年5月23日
附件:1.生活垃圾分类绿色小区标准
2.生活垃圾分类绿色单位标准
3.生活垃圾分类绿色学校标准







