读特客户端·深圳新闻网2021年6月7日讯 (记者 田志强)未来五年,华为的新目标是下沉到地市,深入到行业,这需要开发新的生态能力。
华为中国政企业务面向数字化市场的生态战略正在愈加清晰。在近期举行的“华为中国生态大会2021”上,年初履新,首次公开发表演讲的华为中国政企业务总裁吴辉称,5年后华为中国政企业务的目标营收是2600亿元。
华为中国政企业务总裁吴辉
老伙伴,新能力
2011年,华为企业BG正式成立,业务范围是销售传统ICT产品及服务。当时,华为中国政企业务处于起步期。思科、IBM和惠普等海外企业在国内主导着政企信息化市场。一位长期追踪华为中国政企业务和生态发展的数字化人士对笔者提到,当时政企市场的“游戏规则”是企业依赖渠道销售、服务伙伴,要合理分配利益。思科、IBM和惠普一直都尊重这套玩法。
2012年,华为提出“被集成”。所谓“被集成”,指的是,华为的产品解决方案由伙伴与政企客户签约、销售、开发,华为严格遵守自身业务边界。这个策略最大的好处是避免与伙伴争利,激发整个生态的活力和积极性。这种做法也得到了政企客户的长期认可。
在“被集成”原则下,华为中国政企业务逐步和国内一批头部厂商形成了包含硬件、软件、渠道销售、解决方案、服务等的多元化生态。包括中建信息、神州数码、联强国际、伟仕佳杰、金华威等“总代”伙伴,以及北明软件、软通动力、神州信息、中软国际等行业ISV伙伴。
目前,华为最新定义中的“总集”伙伴对能力要求更高、职能范围更广,包括咨询、集成、辅助运营等,还希望伙伴具备财务能力、集成交付、集成采购、软件开发,有专业资质和集成经验……
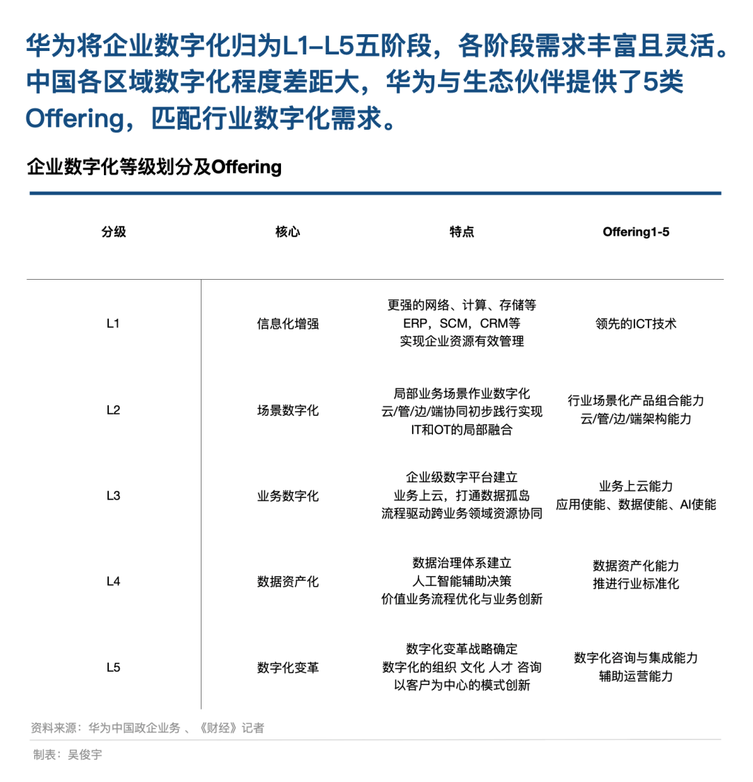
吴辉谈到,每个阶段企业的需求丰富且具有不确定性,中国各区域、行业之间数字化程度差距很大,需要更多灵活多样的转型能力和解决方案。
从城市来看,目前国内正在展开数字化转型的区域既有北京、上海、广州、深圳这样的超一线城市,也包括杭州、武汉、郑州、兰州等新一线城市,以及大量有着信息化、数字化建设诉求的三四线城市。上海期望“城市数字化转型”,杭州试图推进“数字化改革”,一些区域则是注重本地工业、第三产业发展。不同的诉求需要不同的能力和解决方案。
应对每个阶段的数字化挑战,需要提供可灵活搭配的能力,其中可能涉及ICT技术这类L1级能力,也可能涉及数字化咨询、集成、辅助运营这类L5级能力。为此,华为携手伙伴提供了5类Offering。
数字化发展的L1-L5是一个长期进程,期间任何因素都是动态的。这也是此次“生态大会”释放的又一重要信号,华为将持续动态调整生态圈的策略和能力,以适应客户的新需求和时代的新变化。
新使命,新技巧
“近三年来,行业数字化转型这个赛道的机会很多,但市场挑战也在加大。过去ToB、ToG市场可以慢慢精耕细作,但过去三年大家几乎在狂奔。”中国某头部科技公司的一位数字化战略人士发现,过去三年,不少企业在用短跑的速度长跑,这需要更加科学的赛跑技巧,而这个技巧此前既不被需要,也从未被研究过。
华为的应对策略是充分发挥技术平台优势,夯实做深不同的热点产业生态。今年,华为将加大投资打造数字技术生态,重点耕耘包括鲲鹏、昇腾、鸿蒙OS、HMS、智能驾驶和华为云六大生态,以此来深耕相应领域。
作为一个以技术和产品见长的科技公司,华为这么做,确实可以充分放大技术的能力,增强生态的整体技术优势。另一个新变化是,今年华为的投入重心将进一步深入到地市及区县一级。
吴辉判断,未来5年地市数字化转型空间占比将超50%。这是新的需求,也是整个生态的新机会。他说,未来5年,华为将坚定对地市的投入。
不过吴辉也强调,在地市拓展中,华为将继续遵循边界原则——华为的组织只覆盖到地市,主要聚焦NA客户及营商环境构建。至于区县及以下市场,华为主要投入渠道经理,让更多伙伴去拓展,华为的角色是“做好帮手”。
吴辉谈到,20年前,人们就开始关注如何跨越数字鸿沟,实现个体数字平权,今天,数字鸿沟有了新的含义,行业和行业之间,城市和乡镇之间,正在产生“新数字鸿沟”。行业数字化转型,是数字和产业之间的“路和桥”。数字技术深入到区域、县级城市,消除区域不平衡,是数字改善区域平衡的“路和桥”。华为和生态伙伴的角色,可视为“架桥工”和“修路人”。
如何保证当下生态的韧性和活力?华为提出了几个核心要点:其一,重新设计优化伙伴评估和定级体系,对伙伴能力进行评估和定级。其二,基于伙伴能力进行应用,制定合作策略,让能力强的伙伴获得更多机会和支持。其三,建立流程机制,保障伙伴能力的投入得到相应的回报,形成商业的正循环。
具体操作上,以规则保障发展,以机制守护规则,在此前提下,一起靠能力、靠本事去获得市场,获得用户、解决问题、创造价值,并最终获得收益和发展。如果发展顺利,这将是一个开放性的价值增长型生态,它超越了简单的耦合,转向了基于能力开放的生态共生。而这是中国To B市场生态的最终形态吗?答案显然是否定的。
时代在变,需求在变,数字化的能力在快速迭代,生态之内的所有人,相处的姿势也将随之不断动态调整。对于华为这样的角色来说,生态圈升级,既是顺需而变,更是有能有为。


